Entradas

Mostrando entradas de noviembre, 2021

ACTIVIDAD SINCRONICA EN CLASE

Imagen
  Realice un algoritmo que permita el ingreso de el nombre de un cliente, la dirección del cliente, la fecha de compra, tres  cantidad de productos, detalle de tres productos y el precio de los tres producto. Calcular el precio total ( sumaa =can_proda*pre_uni_proda )  ( sumab =can_prodb*pre_uni_prodb )  ( sumac =can_prodc*pre_uni_prodc )  calcular el total de los productos  ( SUMA_TOTAL =sumaa+sumab+sumac) calcular el iva (IVA=(SUMA_TOTAL*12)/100)  calcular el total a pagar (TOTAL_PAGAR = SUMA_TOTAL+IVA ). Muestre los resultados en pantalla. TEMA:  INGRESO DE DATOS DE UN CLIENTE, COMPRA DE VARIOS PRODUCTO MAS IVA, TOTAL A PAGAR.

ACTIVIDAD SINCRONICA

Imagen
  EJERCICIO Se solicita leer por teclado cuatro notas de parciales de un quimestre.  Calcular el promedio y la equivalencia cualitativa correspondiente.

TRABAJO EN GRUPO

Imagen
  1.       Desarrollar el diagrama de flujo, prueba de escritorio y codificación del siguiente enunciado: Elabora un programa para leer 3 números enteros y determinar el número mayor de los tres, teniendo en cuenta que existe la posibilidad que los números sean iguales.             CANTIDAD DE NUMEROS N1 N2 N3 RESULTADO DE PANTALLA N1 7 6 5 EL NUMERO MAYOR ES,7 N2 7 8 8 LOS DOS NUMEROS SON IGUALES,8,8 N3 7 7 7 TODOS LOS NUMEROS SON IGUALES,7,7,7

PRACTICA DE OPERADORES

file:///C:/Users/windows/Downloads/1152312_1276557.pdf

PHYTON

Imagen

ALGORITMO

 https://aulavirtual.uleam.edu.ec/xisce/docs/tarea_alumnos/1001229/1152312_1262887.pdf

TRABAJO AUTONOMO

 file:///C:/Users/windows/Downloads/1152312_1275477.pdf

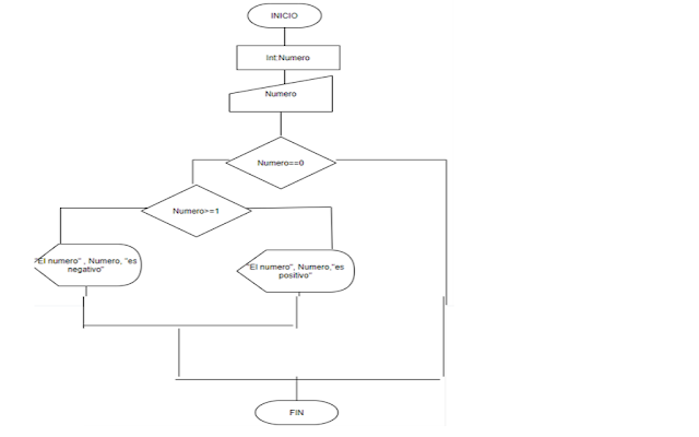
ACTIVIDAD CONDICIONAL

Imagen
  Por teclado ingresar un número y averiguar si el número es positivo o negativo. Diagrama, prueba de escritorio y codificación. PRUEBA DE ESCRITORIO. CODIFICACIÓN.

ACTIVIDAD SINCRONICA MAYOR-MENOR

Imagen
     Ingrese por pantalla los datos para calcular, si una persona es mayor de edad. PRUEBA DE ESCRITORIO. CODIFICACIÓN.

SUMA DE DOS NÙMEROS ENTEROS

    S uma de dos números                                                            ¿Qué es PYTHON? En términos técnicos, Python es un  l enguaje de programación de alto nivel , orientado a objetos, con una semántica dinámica integrada, principalmente para el  desarrollo web  y de  aplicaciones informáticas . Es muy atractivo en el campo del  Desarrollo Rápido de Aplicaciones (RAD)  porque ofrece tipificación dinámica y opciones de encuadernación dinámicas. Python es relativamente simple, por lo que es fácil de aprender, ya que requiere una sintaxis única que se centra en la legibilidad. Los desarrolladores pueden leer y traducir el  código Python  mucho más fácilmente que otros lenguajes. Por tanto, esto reduce el costo de mantenimiento y de desarrollo del programa porque permite que ...

ALGORITMO

  ¿ Qué es un algoritmo? Un  algoritmo  es una serie de instrucciones secuenciales es decir, que van uno después del otro que permiten ejecutar acciones o programas. Es crucial para avances tecnológicos como la inteligencia artificial. Un algoritmo debe ser:   Preciso e indicar de realización paso por paso. Estar bien definido, si se repite el algoritmo el resultado debe ser el mismo. Ser finito (Inicio y Fin). Ejemplo: Receta de comida. Explican el paso a paso para crear una comida con una cantidad finita de ingredientes. El estado inicial serían los ingredientes sin procesar y el estado final la comida preparada.

BIENVENIDA

Imagen
   Sean bienvenidos a este portafolio de actividades y practicas, realizadas en la asignatura de "Fundamentos de Programación".  Mi nombre es Dayana Mishelle Zambrano Benalcàzar tengo 18 años de edad, soy estudiante del primer nivel de la Carrera de Tecnologías de la Información, en la Universidad Laica "Eloy Alfaro" de Manabí extensión el Carmen.